青海油田医院
Qinghai Oilfield Hospital
首页
Home
医院概况
Nav
通知通告
Nav
书记院长信箱
Nav
服务满意率
Nav
oa办公
Nav
领导团队
医院简介
科室导航
采购公告
通知通告
住院部、医技科室服务满意率测评
门急诊服务满意率测评
体检中心服务满意度测评
院内员工入口
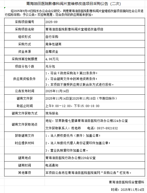
青海油田医院影像科阅片室维修改造项目采购公告(二次)
64
发表时间:2025-11-14 09:45